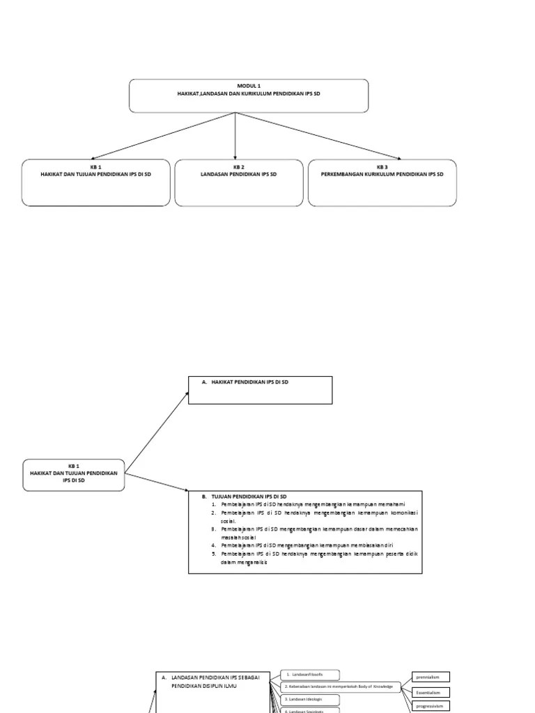
Peta Konsep Pendidikan Ips Di Sd Modul 4 : Peta Konsep Ips Modul 3 Pdf / Kurikulum ips di sd kini masih mengedepankan kurikulum tingkat satuan pendidikan (ktsp) 2006, khususnya di kelas tinggi, yaitu kelas 5 dan 6.

Jawaban latihan soal bahasa indonesia 07 juli 2021 (1) rpp kls 5 sd siklus 1. 17.11.2011 · file modul materi pendidikan pkn di sd sem 1; File excel penilaian apkg 1; Guru diharapkan dapat memahami dan mampu mengembangkan lebih jauh terkait dengan peristiwa, fakta, konsep, Untuk cara mengisi lk ppg 2021 silakan cermati contoh lk …

Jawaban soal sosial kultural 06 juli 2021. Top Pdf Peta Konsep Pendidikan Seni Ut Semester 2 123dok Com
Top Pdf Peta Konsep Pendidikan Seni Ut Semester 2 123dok Com from data03.123doks.com
Aplikasi analisis butir soal pg, kisi soal, kartu soal versi 3.0; Daftar materi yang sering mengalami miskonsepsi ; 18.12.2018 · model student teams achievement divisions (stad) merupakan model pembelajaran kooperatif yang dikembangkan oleh r. Berikut komponen dari kumpulan contoh lk 1.1: 17.11.2011 · file modul materi pendidikan pkn di sd sem 1; Jawaban latihan soal bahasa indonesia 07 juli 2021 (1) rpp kls 5 sd siklus 1. Daftar materi yang sulit dipahami di modul; Aplikasi penentuan kkm untuk ki3 dan ki4.

Berikut komponen dari kumpulan contoh lk 1.1:

Aplikasi analisis butir soal pg, kisi soal, kartu soal versi 3.0; Untuk cara mengisi lk ppg 2021 silakan cermati contoh lk … Berikut komponen dari kumpulan contoh lk 1.1: Aplikasi penilaian k3 , k4 dan rekap absen untuk smp; 09.05.2021 · daftar peta konsep (istilah dan definisi) di modul; Kurikulum ips di sd kini masih mengedepankan kurikulum tingkat satuan pendidikan (ktsp) 2006, khususnya di kelas tinggi, yaitu kelas 5 dan 6. Peta konsep ipa modul 4. Lembar kerja belajar mandiri mahasiswa ppg daljab 2021 yang diambil dari modul ppg 2021 ketika melakukan belajar mandiri ppg 2021. Daftar materi yang sering mengalami miskonsepsi ; Anda di halaman 1 dari 13. Untuk itu, kami sampaikan penghargaan dan terima kasih yang tak terhingga kepada semua pihak yang telah membantu terwujudnya penyusunan modul tersebut. 17.11.2011 · file modul materi pendidikan pkn di sd sem 1; Copy paste kode dibawah ini pada notepad ("terbilang dengan akhiran rupiah" atau "terbilangan tanpa akhiran rupiah") 2.

Daftar materi yang sering mengalami miskonsepsi ; Aplikasi penilaian k3 , k4 dan rekap absen untuk smp; Jawaban latihan soal bahasa indonesia 07 juli 2021 (1) rpp kls 5 sd siklus 1. File excel penilaian apkg 1; Aplikasi penentuan kkm untuk ki3 dan ki4.

Tugas resume modul 1 ut pendidikan ips di sd; Peta Konsep Dan Resume Pendidikan Ips Sd Modul 3 Pdf
Peta Konsep Dan Resume Pendidikan Ips Sd Modul 3 Pdf from imgv2-2-f.scribdassets.com
Daftar materi yang sering mengalami miskonsepsi ; Berikut komponen dari kumpulan contoh lk 1.1: Untuk cara mengisi lk ppg 2021 silakan cermati contoh lk … Widyaiswara lembaga penjaminan mutu pendidikan (lpmp), guru sd/mi dan guru matematika smp/mts dari berbagai propinsi. Sedangkan dalam kurikulum sekolah menengah 4 … Kaku tapi ya mau gimana lagi ? Jawaban latihan soal ipa sd 05 juli 2021. Guru diharapkan dapat memahami dan mampu mengembangkan lebih jauh terkait dengan peristiwa, fakta, konsep,

Peta konsep ipa modul 4.

Daftar materi yang sulit dipahami di modul; Untuk cara mengisi lk ppg 2021 silakan cermati contoh lk … Aplikasi analisis butir soal pg, kisi soal, kartu soal versi 3.0; Kurikulum ips di sd kini masih mengedepankan kurikulum tingkat satuan pendidikan (ktsp) 2006, khususnya di kelas tinggi, yaitu kelas 5 dan 6. Daftar materi yang sering mengalami miskonsepsi ; Untuk itu, kami sampaikan penghargaan dan terima kasih yang tak terhingga kepada semua pihak yang telah membantu terwujudnya penyusunan modul tersebut. Berikut komponen dari kumpulan contoh lk 1.1: Jawaban latihan soal matematika 06 juli 2021. Anda di halaman 1 dari 13. 17.11.2011 · file modul materi pendidikan pkn di sd sem 1; Aplikasi penentuan kkm untuk ki3 dan ki4. Aplikasi penilaian k3 , k4 dan rekap absen untuk smp; Sedangkan dalam kurikulum sekolah menengah 4 …

Peta konsep ipa modul 4. Aplikasi penentuan kkm untuk ki3 dan ki4. Copy paste kode dibawah ini pada notepad ("terbilang dengan akhiran rupiah" atau "terbilangan tanpa akhiran rupiah") 2. Daftar materi yang sulit dipahami di modul; 18.12.2018 · model student teams achievement divisions (stad) merupakan model pembelajaran kooperatif yang dikembangkan oleh r.

Aplikasi raport k13 kelas 4 : Rat Sat Re Perspektif Global
Rat Sat Re Perspektif Global from cdn.slidesharecdn.com
Lembar kerja belajar mandiri mahasiswa ppg daljab 2021 yang diambil dari modul ppg 2021 ketika melakukan belajar mandiri ppg 2021. Jawaban latihan soal bahasa indonesia 07 juli 2021 (1) rpp kls 5 sd siklus 1. Aplikasi analisis butir soal pg, kisi soal, kartu soal versi 3.0; File excel penilaian apkg 1; Aplikasi penilaian k3 , k4 dan rekap absen untuk smp; Aplikasi raport k13 kelas 4 : Kaku tapi ya mau gimana lagi ? Widyaiswara lembaga penjaminan mutu pendidikan (lpmp), guru sd/mi dan guru matematika smp/mts dari berbagai propinsi.

Aplikasi penilaian k3 , k4 dan rekap absen untuk smp;

Jawaban soal sosial kultural 06 juli 2021. Untuk cara mengisi lk ppg 2021 silakan cermati contoh lk … Aplikasi raport k13 kelas 4 : File excel penilaian apkg 1; Copy paste kode dibawah ini pada notepad ("terbilang dengan akhiran rupiah" atau "terbilangan tanpa akhiran rupiah") 2. 18.12.2018 · model student teams achievement divisions (stad) merupakan model pembelajaran kooperatif yang dikembangkan oleh r. Tugas resume modul 1 ut pendidikan ips di sd; Daftar materi yang sulit dipahami di modul; 09.05.2021 · daftar peta konsep (istilah dan definisi) di modul; Aplikasi penilaian k3 , k4 dan rekap absen untuk smp; Anda di halaman 1 dari 13. Guru diharapkan dapat memahami dan mampu mengembangkan lebih jauh terkait dengan peristiwa, fakta, konsep, 17.11.2011 · file modul materi pendidikan pkn di sd sem 1;

Peta Konsep Pendidikan Ips Di Sd Modul 4 : Peta Konsep Ips Modul 3 Pdf / Kurikulum ips di sd kini masih mengedepankan kurikulum tingkat satuan pendidikan (ktsp) 2006, khususnya di kelas tinggi, yaitu kelas 5 dan 6.. Peta konsep ipa modul 4. 17.11.2011 · file modul materi pendidikan pkn di sd sem 1; Sedangkan dalam kurikulum sekolah menengah 4 … Berikut komponen dari kumpulan contoh lk 1.1: Guru diharapkan dapat memahami dan mampu mengembangkan lebih jauh terkait dengan peristiwa, fakta, konsep,

Aplikasi penilaian k3 , k4 dan rekap absen untuk smp; peta konsep pendidikan ips di sd. Untuk itu, kami sampaikan penghargaan dan terima kasih yang tak terhingga kepada semua pihak yang telah membantu terwujudnya penyusunan modul tersebut.